来源:山东智微科技 时间:2025/02/13 作者:拉曼小能手
这篇Naturemetabolism文章发表于2025年1月;文章的第一作者是YifeiZhang,通讯作者为 Lin Zhou、Guang Ning、ChangChen 和 Weiqing Wang。他们分别来自上海交通大学医学院附属瑞金医院上海国家代谢性疾病临床研究中心、上海市内分泌代谢病研究所、上海光视科技有限公司等单位。该研究的突破性进展在于开发了一种名为多微空间偏移拉曼光谱(mµSORS)的技术,能够实现无创血糖监测,准确检测人体血液中的葡萄糖水平,且无需个性化校准,为糖尿病患者提供了一种更便捷、准确且无需采血的血糖监测方法。

在这篇论文中,模拟与计算主要用于优化拉曼光谱与血糖浓度之间的时间延迟,并验证偏最小二乘回归(PLS)模型的性能。通过这些计算,研究者能够提高无创血糖监测的准确性,并确保模型在不同受试者中的普适性。
◎背景:由于皮肤中的葡萄糖浓度变化滞后于血液中的变化,因此需要对拉曼光谱数据进行时间延迟调整,以提高模型的预测准确性。
◎方法:研究者使用多项式拟合受试者在口服葡萄糖耐量测试(OGTT)期间的血糖浓度变化,并计算不同时间延迟下的均方根误差(RMSE)。通过最小化RMSE,确定最佳时间延迟。
◎结果:在初步BESH中,最佳时间延迟为-16分钟;在扩展BESH中,最佳时间延迟为-13分钟。
◎意义:通过优化时间延迟,研究者能够显著提高模型的预测准确性,减少预测误差。
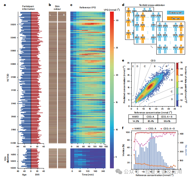
◎交叉验证:
通过不同偏移量的光纤提取来自皮肤不同深度的拉曼信号。偏移量越大,检测到的信号越深。
初步BESH:使用留一法交叉验证(leave-one-subject-out cross-validation),每个受试者的数据被单独用于测试,其余数据用于训练(图2h)。
扩展BESH:使用主体独立的十折交叉验证(subject-wise tenfold cross-validation),将数据集划分为十个子集,每个子集轮流用于测试,其余用于训练(图3d)
◎性能评估:
初步BESH:MARD值为28.0%,预测准确性较低,但验证了技术的可行性。
扩展BESH:MARD值为14.3%,99.4%的预测值落在共识误差网格(CEG)的A+B区,表明模型具有高准确性和鲁棒性(图3e)。
独立测试集:MARD值为14.6%,99.4%的预测值落在CEG的A+B区,进一步验证了模型的普适性和临床适用性(图4b)。

图2h:展示了初步BESH中留一法交叉验证的示意图。每个受试者的数据被单独用于测试,其余数据用于训练,确保模型对每个受试者的预测能力。

图3d:展示了扩展BESH中主体独立的十折交叉验证的示意图。数据集被划分为十个子集,每个子集轮流用于测试,其余用于训练,确保模型的鲁棒性和普适性。
图3e:展示了扩展BESH中mµSORS技术的预测结果,99.4%的预测值落在CEG的A+B区,MARD值为14.3%,证明了技术的高准确性和鲁棒性。

图4b:展示了独立测试集中mµSORS技术的预测结果,99.4%的预测值落在CEG的A+B区,MARD值为14.6%,进一步证明了技术的鲁棒性和普适性。
通过这些模拟与计算,研究者不仅优化了拉曼光谱与血糖浓度之间的时间延迟,还通过多阶段的交叉验证验证了PLS模型的性能,确保了mµSORS技术在无创血糖监测中的高准确性和鲁棒性。