来源:山东智微科技 时间:2025/02/13 作者:拉曼小能手
这篇Naturemetabolism文章发表于2025年1月;文章的第一作者是YifeiZhang,通讯作者为 Lin Zhou、Guang Ning、ChangChen 和 Weiqing Wang。他们分别来自上海交通大学医学院附属瑞金医院上海国家代谢性疾病临床研究中心、上海市内分泌代谢病研究所、上海光视科技有限公司等单位。该研究的突破性进展在于开发了一种名为多微空间偏移拉曼光谱(mµSORS)的技术,能够实现无创血糖监测,准确检测人体血液中的葡萄糖水平,且无需个性化校准,为糖尿病患者提供了一种更便捷、准确且无需采血的血糖监测方法。

这篇论文的样本设计通过分阶段的临床实验,逐步验证了多微空间偏移拉曼光谱(mµSORS)技术在无创血糖监测中的有效性和准确性。研究者首先进行了初步基础实验研究(BESH),随后进行了扩展BESH,最后通过独立测试集进一步验证了技术的临床适用性。样本设计涵盖了不同年龄、性别、糖尿病状态和肤色的受试者,确保了研究结果的广泛适用性。
◎目的:确定最佳检测深度,验证mµSORS技术在无创血糖监测中的可行性。
◎受试者选择:包括20名2型糖尿病患者和15名非糖尿病个体。受试者的年龄、性别和空腹血糖水平具有代表性(表2)。
◎实验设计:受试者在5小时内进行口服葡萄糖耐量测试(OGTT),期间采集mµSORS光谱和静脉血浆葡萄糖(VPG)水平。每个时间点采集一次光谱,共12个时间点(图2b和图2c)。
◎结果:确定了最佳检测深度为表皮-真皮交界处(DEJ)以下,偏移量为3的光纤检测到的拉曼信号与VPG水平高度相关(图2g)。
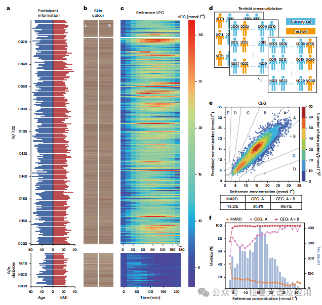
◎目的:进一步优化回归模型,提高预测准确性,验证技术的鲁棒性和临床适用性。
◎受试者选择:包括200名2型糖尿病患者和30名非糖尿病个体。受试者的年龄、性别、BMI和空腹血糖水平具有广泛代表性(表3)。
◎实验设计:受试者在3-4小时内进行OGTT,期间从双手采集mµSORS光谱和VPG水平。每个时间点采集一次光谱,共12个时间点(图3c)。
◎结果:通过偏最小二乘回归(PLS)模型,预测血糖水平的平均绝对相对差异(MARD)为14.3%,99.4%的预测值落在共识误差网格(CEG)的A+B区(图3e)。
◎目的:在独立测试集上进一步验证mµSORS技术的临床适用性和普适性。
◎受试者选择:包括25名2型糖尿病患者和5名非糖尿病个体。这些受试者未参与之前的训练集。
◎实验设计:与扩展BESH类似,受试者在3-4小时内进行OGTT,期间从双手采集mµSORS光谱和VPG水平。
◎结果:测试集的MARD值为14.6%,99.4%的预测值落在CEG的A+B区,进一步证明了技术的鲁棒性和普适性(图4b)。
图片详细解析

图2a:展示了初步BESH中35名受试者的年龄和BMI分布,确保样本的多样性和代表性。
图2b:展示了初步BESH中受试者在5小时OGTT期间的VPG水平变化,反映了血糖水平的动态变化。
图2c:通过示意图解释了mµSORS光谱采集的实验设计,包括受试者在不同时间点的光谱采集和VPG测量。
图2e和图2f:展示了初步BESH中不同偏移量下mµSORS光谱与VPG水平的相关性分析,表明偏移量为3的光纤检测到的拉曼信号与血糖水平具有最高的相关性。

图3a:展示了扩展BESH中230名受试者的年龄和BMI分布,进一步扩大了样本的多样性。
图3c:展示了扩展BESH中受试者在3-4小时OGTT期间的VPG水平变化,验证了技术在更广泛人群中的适用性。
图3e:展示了扩展BESH中mµSORS技术的预测结果,99.4%的预测值落在CEG的A+B区,MARD值为14.3%,证明了技术的高准确性和鲁棒性。

图4a:展示了独立测试集的实验设计,包括训练集和测试集的划分。
图4b:展示了独立测试集中mµSORS技术的预测结果,99.4%的预测值落在CEG的A+B区,MARD值为14.6%,进一步证明了技术的鲁棒性和普适性。
通过分阶段的样本设计,研究者逐步验证了mµSORS技术在无创血糖监测中的有效性和准确性,确保了研究结果的广泛适用性和临床意义。
